【盛廷动态】在盛廷,晋级不止是加薪,更是一场温暖的奔赴
已被浏览530次
作者:北京市盛廷律师事务所
更新时间: 2026/04/08
关键词
盛廷律师
新年伊始,万象欣荣。
在2026年2月25日举行的盛廷项目团队1月积分晋级总结会议上,我们共同见证了14位伙伴凭借卓越表现实现晋级,更深刻感受到制度背后所承载的成长力量与文化温度。
一、成长:从“青涩”到“精锐”,每一步都看得见


二、制度:公平的“刻度”,温暖的“底色”
盛廷的积分体系,核心是 “公平的刻度” 。它清晰、透明,让熬夜研究的每一个难点、为客户多争取的每一分利益,都转化为可视化的价值与回报。
但比制度更打动人的,是制度的 “温暖底色”。它运行在一个提问会被耐心解答、错误会被引导修正、成功会被真心喝彩的生态里。正如张律师所说:“我的导师从未把我当成‘下属’,而是一直当作并肩作战的‘战友’。这份信任,比积分更珍贵。”

三、文化:我们不仅是同事,更是梦想同行者
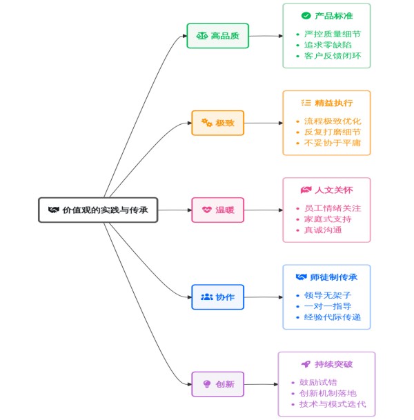
盛廷的价值观,不是挂在墙上的口号,而是在每一天的细节里:

正是这种 “专业上共攀高峰,生活中彼此扶持” 的氛围,让我们走得更稳、更远。

积分,衡量的是过去的付出;而梦想,指引的是未来的方向。在盛廷,我们提供清晰的成长路径,更营造温暖的同行氛围。
新的一年,让我们继续双向奔赴,用专业赢得尊重,用温暖凝聚力量,共同书写属于自己、也属于盛廷的更加辉煌的篇章!



