从“找征收方说理没人搭理”的无奈,到将信将疑委托律师,再到面对省政府复议结果的失落,直至国务院裁决确认批复违法……广东村民的维权路上发生了什么故事呢?

“他们太霸道了”—强行围地
在广东某市,果农老王(化名)家的四亩果园,曾是他生活的支柱。地里种的荔枝和龙眼,一年能带来一二十万的收入。2024年,这份平静被打破:他的土地在没有任何通知和协议的情况下,突然被围挡起来。
“他们太霸道了,什么通知都没有就围了我的地,这算什么事呢?”老王去找征收方理论,但人家“没怎么搭理他”。
更糟的还在后头。2025年1月,在他不知情的情况下,地里的果树和其他附着物被人偷偷推平了。老王报过警,但未能查出是谁干的。无奈、憋屈,充斥着他的心头。他坚持不签字,并决定寻找律师维权。
他找到了北京市盛廷律师事务所。起初,他心里也打鼓,请律师要花钱,他们专业吗?真能办事吗?然而在与胡甜甜和武怡然律师(实习)深入沟通后,他的疑虑被打消了,转为“百分百的理解和信任”。
极其荒谬的征地批复和补偿
律师团队告诉他,问题比想象中更复杂。他的承包地,早在2015年就已经被广东省政府批准征收。整整九年,老王毫不知情。“九年里,承包地我还在种着果树,批复里却早已‘江山易主’了?”老王感到震惊。土地被强推后,征收方单方面作出了一份《补偿决定》,仅有约1.2万元的青苗及地上附着物补偿,没有土地补偿款、安置补助费等。

“收到这份补偿决定时,我们都感到不可置信。”律师团队指出,这补偿明显不公,甚至没达到“保障被征收人生活水平不降低”的基本要求。“这些果树是当事人家庭的主要收入来源,每年有十几万的收入,只补1.2万元,谁能接受呢。”另外,老王的果园还有特殊的生产投入,强拆对他造成的损失难以估量。
前路似乎被堵死了—省政府的复议决定
律师团队随即启动了多项法律程序,就强制清理行为起诉,也就那份不公的补偿决定起诉,构建起完整的维权链条。他们指出,这次征收在程序上存在未提前公告、未做调查、未组织听证等诸多问题。就此,他们向广东省政府申请行政复议,要求撤销那份2015年的征地批复。
然而,维权之路充满波折。期间,征收方主动来找老王,但在协商中,多次绕开律师直接接触老王,只要求签字,却拒绝告知具体的补偿标准和依据。更艰难的是,广东省政府经过审查,最终作出了复议决定:维持原行政行为,认定那份征地批复合法。
省政府的决定,似乎“堵死”了前路。“还没到最后一步,还有救济手段,我们没有理由退缩。”吴律师说,“当事人对我们是百分百的信任,我们为当事人提供的也是百分百的服务。”
我要告到国务院—会支持一个老百姓的诉求吗?
2025年9月,律师团队依法向国务院提起了最终裁决申请。“走到国务院这一步,心情很纠结。”老王坦言,“省政府都定性合法了,到了国务院还能改吗?”盛廷律师鼓励他,要相信国家的法律程序。
选择向国务院申请裁决,而非向法院起诉,是律师团队深思熟虑的一步。目的很明确:一是寻求更高层级、更中立的裁决,以尽可能规避地方保护主义;二是一旦国务院支持,裁决即为终局,能避免后续漫长的诉讼程序。这是一步“险棋”,也是一步“奇招”。

不负期待!收到国务院裁决
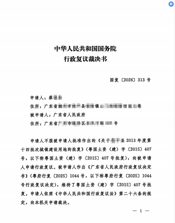
等待的日子里,谁也不知道结果。2026年2月,裁决终于下达:国务院认定,2015年的征地批复确实存在程序违法,未履行告知、保障听证权等义务,依法应予撤销。但鉴于相关土地建设项目已基本完成,出于公共利益考量,最终确认该批复虽不予撤销,但程序违法。
拿着裁决书,老王心里更有底气了。他知道,这纸“确认违法”的裁决,并非终点,而是为他争取公平合理补偿,打开了最关键的一扇门,是谈判的新起点。
对于这一结果,律师团队也表示“挺出乎意料”。原因是此案属于国务院裁决支持案例中速度“罕见”的一例,从申请到裁决不到半年。而走到国务院并能获得支持的案件,本身也并不多见。其分量不言而喻。

本案在省政府认定批复合法的情况下,能取得国务院的裁决支持实属不易,而老王的维权之路还在继续。下一步,他将凭借这份具有法律效力的裁决,继续争取应得的补偿。

如果您有征地拆迁相关问题需要咨询解决:
--------《《《《点击一对一咨询解答》》》》--------
-
-
-
2026/03/10

